Academic Events
- Date / Time
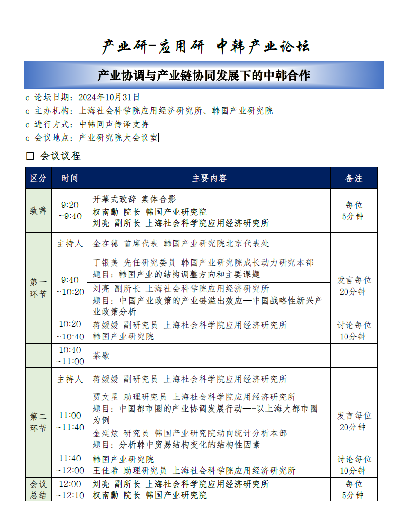
2024.10.31 09:20 ~ 12:10
- Venue
产业研究院大会议室
- Organizer
上海社会科学院应用经济研究所、韩国产业研究院
Please enter the security text below
to prevent email collection
Please check the information of the person in charge.
연구과제 제안이 접수되었습니다.
신청이 접수되었습니다.
View Summary
코로나19 발생 이후 대부분의 고용 관심사가 항공 및 여행서비스, 음식·숙박 서비스 등 주로 서비스 업종에 집중된 상황에서 본 연구는 최근 그 중요성이 강조되고 있는 제조업의 고용변화를 살펴보았다. 분석에 따르면, 코로나19 이후 제조업 고용은 비교적 큰 충격 없이 빠르게 회복하는 모습을 보이고 있다. 제조업 고용은 서비스업에 비해 큰 충격 없이 유지되고 있고, 코로나19 직후 2020년 상반기에 약간 하락하였지만 하반기부터 회복 추세를 보이고 있으며, OECD 주요국의 제조업과 비교하여도 일본과 함께 고용 충격이 비교적 작게 나타나고 있다. 그러나 전반적으로 양호한 고용 성적에도 불구하고 제조업 내 특성 별로는 차이가 나타나는 것으로 보인다. 종사상 지위 별로 보면, 임시·일용직, 고용원이 있는 자영업자에서 고용 충격이 상대적으로 크게 나타났고, 상용직과 고용원이 없는 자영업자는 큰 충격이 없는 것으로 나타났다. 제조업 규모별로는 300인 이상의 경우 코로나 발생 초기 약간의 충격 이후 고용이 빠르게 반등하면서 코로나 이전보다 고용이 더 증가한 반면, 이보다 작은 규모의 제조업체들의 경우 고용 회복이 더디게 나타나고 있다. 고용의 중장기, 단기 추세선을 비교한 결과 제조업 업종에 따른 차이를 보였다. 코로나 발생 이전 3년간의 추세선을 2020년 1월부터 연장한 선과, 2020년 1월부터의 실제 자료를 이용한 단기 추세선을 비교한 결과, 의약품은 코로나19 발생 이전부터 시작하여 코로나19 발생 이후에도 견조한 증가세를 유지하고 있으며, 전자부품·컴퓨터, 기타운송장비, 가구는 코로나19 이후 오히려 고용 추세가 개선되었다. 그러나 다수 업종은 코로나 발생 이후 고용이 하락하였는데, 특히, 비금속광물, 1차금속, 금속가공 분야나 인쇄·기록매체 업종에서 하락이 상대적으로 크게 나타났다.
The following information is provided.
inform@kiet.re.krPlease complete the CAPTCHA below.
[전지적키에트시점] (Eng sub)심상치 않은
국내 대기업 움직임??
KIET 시점에서 보는 미래 로봇 산업 전망은
어떨까요?
경제전문가가 알려드립니다!
(산업연구원 박상수 실장)
